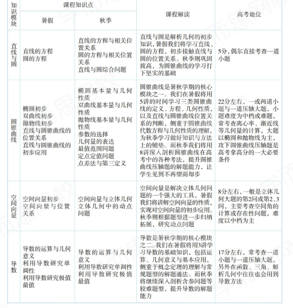
此课件来自学而思2020秋徐强高二数学网课清北班(直线与圆圆锥曲线空间向量导数专题),秋季则巩固拔高,为圆锥曲线的学习打下坚实的基础。

声明:本站资源来自会员发布以及互联网公开收集,不代表本站立场,仅限学习交流使用,请遵循相关法律法规,请在下载后24小时内删除。 如有侵权争议、不妥之处请联系本站删除处理! 请用户仔细辨认内容的真实性,避免上当受骗!
此课件来自学而思2020秋徐强高二数学网课清北班(直线与圆圆锥曲线空间向量导数专题),秋季则巩固拔高,为圆锥曲线的学习打下坚实的基础。
